欢迎来到微魔法®软硬件-软件与设备供应平台

服务专员:18559297315

软硬件开发 - 设备供应 - 工程施工品牌
综合型智能软硬件与工程服务品牌
搜索
全国热线
4008-598-678

广西长盈项目管理有限公司关于河池市宜州新区第一幼儿园施工勘察服务采购(项目编号:HCZC2025-C3-810044-GXZY) 的采购结果更正公告

时间:2026-03-06 16:40:00浏览次数:9
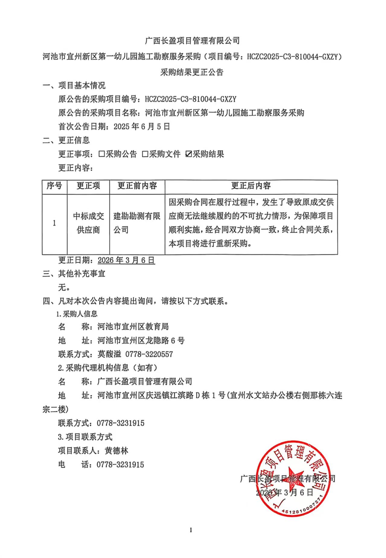
一、项目基本情况 原公告的采购项目编号: HCZC2025-C3-810044-GXZY 原公告的采购项目名称: 河池市宜州新区第一幼儿园施工勘察服务采购 首次公告日期: 2025年06月05日 二、更正信息 更正事项:采购结果 更正内容: 序号 更正项 更正前内容 更正后内容 1 中标成交供应商 建勘勘测有限公司 因

一、项目基本情况

   原公告的采购项目编号: HCZC2025-C3-810044-GXZY 

   原公告的采购项目名称: 河池市宜州新区第一幼儿园施工勘察服务采购 

   首次公告日期: 2025年06月05日 

二、更正信息

   更正事项:采购结果

   更正内容: 
   
序号 更正项 更正前内容 更正后内容
1 中标成交供应商 建勘勘测有限公司 因采购合同在履行过程中,发生了导致原成交供应商无法继续履约的不可抗力情形,为保障项目顺利实施,经合同双方协商一致,终止合同关系,本项目将进行重新采购。
 
     

   更正日期: 2026年03月06日 

三、其他补充事宜

    无。 

四、对本次公告内容提出询问,请按以下方式联系            

    1.采购人信息           

    名    称:河池市宜州区教育局              

    地    址:河池市宜州区龙隐路6号          

    项目联系人:莫馥溢             

    项目联系方式:0778-3220557              

    2.采购代理机构信息            

    名    称:广西长盈项目管理有限公司             

    地    址:河池市宜州区庆远镇江滨路D栋1号(宜州水文站办公楼右侧那栋六连宗二楼)             

    项目联系人:黄德林               

    项目联系方式:0778-3231915  

    3.同级政府采购监督管理部门            

    名    称:/             

    地    址:/              

    联系人 :/             

    监督投诉电话:/           

五、附件(适用于更正中标、成交供应商)
  

采购合同终止    
 




附件信息:

免责声明:所有数据来源政府与采购公司数据,无任何编辑或篡改来源数据;【点击访问数据来源
售前咨询:
4008-598-678

版权所有 ©2015-2025  微魔法智能软件硬件  Copyright  weimofa.com All Rights Reserved
闽ICP备15015615号-25 

手机

关注微信